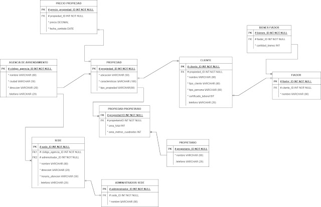
TIA Diseño de bases de datos en el MER
El modelo entidad relación es una herramienta que permite representar de manera simplificada los componentes que participan en un proceso de negocio y el modo en el que estos se relacionan entre sí.
El modelo entidad relación tiene tres elementos principales:
Entidades: El modelo contará con una entidad por cada uno de los componentes del proceso de negocio. Así, en un negocio de venta de suscripciones a revistas, podemos tener entidades “Cliente”, “Dirección”, “Factura”, “Producto”, o “Incidencias”, entre otras.
Atributos: Los atributos, componente fundamental de cada modelo entidad-relación, nos permiten describir las propiedades que tiene cada entidad. “Nombre”, “Primer Apellido”, “Segundo Apellido”, ”Fecha de nacimiento”, “Género” o “Segmento de valor” serán atributos de la entidad “Cliente”.
Relaciones: Con las relaciones se establecen vínculos entre parejas de entidades. Cada “Cliente” tendrá una “Dirección” de envío en la que recibirá la suscripción, podrá estar suscrito a uno o varios “Productos”, y recibirá una “Factura” con la periodicidad acordada.
Esta actividad y unidad me pareció muy importante porque pude aprender el primer paso de la realización de una base de datos, mediante el estudio de los conceptos fundamentales de una base de datos, los modelos de datos, los elementos de un modelo entidad relación, el modelo conceptual de datos Entidad-Relación, las reglas que permiten la transformación de un esquema conceptual en un esquema basado en un modelo lógico de datos, las reglas de integridad y así como la normalización de base de datos





Comentarios
Publicar un comentario